;

Introduction

Taking lead and assisting in innovative, complex and challenging IT projects providing business process analysis, technical architecture, development and design. Bernoulli IT introduced.

Analysis

Bernoulli IT analyzes business processes to translate ideas and needs into functionality. Working from a Domain Driven Design approach to obtain insight in business entities and their mutual interdependance. This provides a solid understanding and excellent starting point to engineer datamodels and user functionality. By interviewing and closely working together with people in the field of business, data models, workflows and desired functionalities come to surface.

A picture is worth a thousands words.

Embracing the statement above, analysis results in useful schema's that lead to database models, technical architecture and front-end mock-ups. These schema's continuously prove their value during a project by means of communication with architects, developers, testers and stakeholders. The galery presents some exemplary schema's created throughout the years.

Conpend - Trafinas (small partial) Entity Relationship Diagram - © Conpend

Conpend - Trafinas (small partial) Entity Relationship Diagram - © Conpend

Brunstad Christian Church - Entity Relationship Diagram

Brunstad Christian Church - Entity Relationship Diagram

ANWB - Optimisation of capacity planning and service times - © Incontrol Simulation Solutions

ANWB - Optimisation of capacity planning and service times - © Incontrol Simulation Solutions

ANWB - Process overview of simulation model - © Incontrol Simulation Solutions

ANWB - Process overview of simulation model - © Incontrol Simulation Solutions

ANWB - Technical documentation of discrete event structure / workflow - © Incontrol Simulation Solutions

ANWB - Technical documentation of discrete event structure / workflow - © Incontrol Simulation Solutions

ANWB - Simulation process flowchart (technical) - © Incontrol Simulation Solutions

ANWB - Simulation process flowchart (technical) - © Incontrol Simulation Solutions

Dilbert - The process of software development

Dilbert - The process of software development

CBR - Vision on capacity planning - © Incontrol Simulation Solutions

CBR - Vision on capacity planning - © Incontrol Simulation Solutions

ProRail - Iterative development plan - © Incontrol Simulation Solutions

ProRail - Iterative development plan - © Incontrol Simulation Solutions

UNIT4 - Technical design for backward compatibility - © UNIT4 Accountancy B.V.

UNIT4 - Technical design for backward compatibility - © UNIT4 Accountancy B.V.

UNIT4 - Entity Relationship Diagram - © UNIT4 Accountancy B.V.

UNIT4 - Entity Relationship Diagram - © UNIT4 Accountancy B.V.

UNIT4 - Application Installation Scenarios - © UNIT4 Accountancy B.V.

UNIT4 - Application Installation Scenarios - © UNIT4 Accountancy B.V.

UNIT4 - Printing system workflows / heuristics for page-breaking - © UNIT4 Accountancy B.V.

UNIT4 - Printing system workflows / heuristics for page-breaking - © UNIT4 Accountancy B.V.

UNIT4 - Object lifecycle / statechart - © UNIT4 Accountancy B.V.

UNIT4 - Object lifecycle / statechart - © UNIT4 Accountancy B.V.

UNIT4 - Systematic overview application use-cases (subset) - © UNIT4 Accountancy B.V.

UNIT4 - Systematic overview application use-cases (subset) - © UNIT4 Accountancy B.V.

Development

Analysis schemas form a solid base for the technical foundation of an application and implement the more detailed functionality upon, interface-by-interface, class-by-class, module-by-module, view-by-view, user-control-by-user-control. Bernoulli IT takes lead and supports the development of applications full stack, mainly working with Microsoft technologies using architectural principles and patterns like: OOP, layered architecture, separation of concern, DRY, SOLID, dependency injection, unit testing, async and parallel programming, generics, reflection, LINQ, attributes, design patterns (publish & subscribe, repository, unit of work, factory, decorator, etc.) , striving for a clear and performant technical implementation. Also, coding conventions, appropriate and consistent naming of classes, interfaces, properties and methods are a must for as clean a code base as possible to reach: solidity, maintainability, extensibility and scalability. Bernoulli IT brings understanding and experience to technical architecture and implementation of complex software applications, developing them stand alone or within a team. Using an iterative approach like SCRUM, feedback is gained in early stages of the development process and tackles possible misinterpretations from analysis efforts.

Analysis, development and testing go hand-in-hand during an iterative approach.

Technology has been developing extremely fast the last decade and Bernoulli IT keeps up with it by professional curiosity, reading books, taking tutorials and adapting fast to new possibilities. While diving into new technology is important, there is a need to keep an eye on the criteria used to evaluate it. Novelty isn't the exciting criteria - but usefulness is. New technology needs to provide actual value over existing solutions.

Design

Besides having decent well-performing functionality, software applications should just look attractive. Users deserve modern and good-looking front-ends with overview and rest because of day-to-day interaction with it. Decent functionality and a modern look-and-feel result in a satisfying user-experience. Bernoulli IT has affinity with flow, layout, design, animation and the use of icons, fonts and colors.

The excellent work of Twitter's Bootstrap, Google's material design, Google fonts, Google's material icons and Font Awesome are freely available and mean a kickstart for responsive front-end development.

A flat designed front-end radiates a minimalistic, accurate and confident look-and-feel.

Portfolio

Below, a portfolio of projects is presented where Bernoulli IT was and is involved with over the last years. Enterprise web applications, complex simulation software models for real-world systems and a public web application platform engineered and owned by Bernoulli IT.

  • All
  • web
  • product
  • simulation
project logo
Argaleo Architect / Senior Full Stack Software Engineer
project logo
BRiQ Senior Full Stack Software Engineer
project logo
Public CTO / owner
project logo
Keesing Media Group Functional specification, Architecture, Design and Development
project logo
Conpend Functional specification, Data modelling, Full Stack, Front-End Design, Documentation
project logo
Brunstad Data modelling, Styling, Development & Hosting
project logo
Safarisharing Development
project logo
Public Ownership, Intellectual Property, Styling, Development & Hosting
project logo
UNIT4 Project & Team lead, Functional specification, Documentation, Development, Styling
project logo
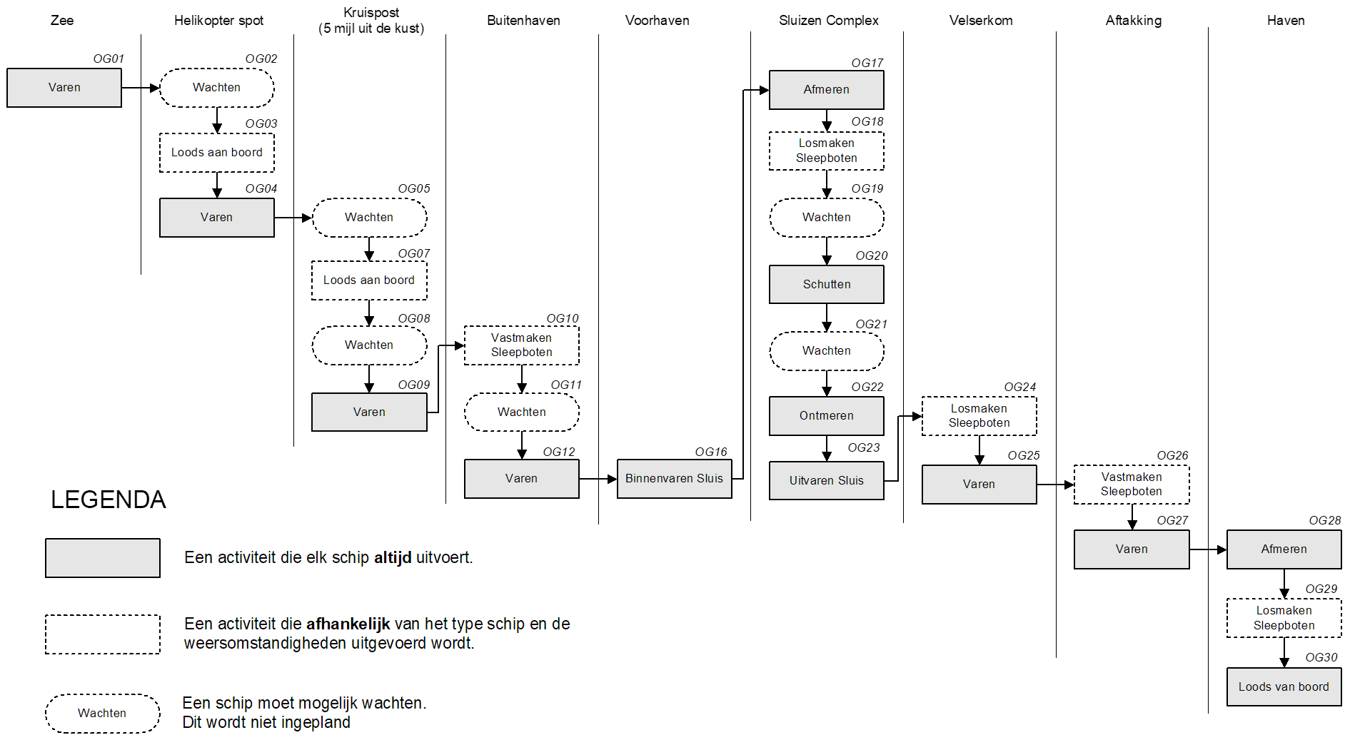
ANWB Poject management, Conceptual design, Data modelling, Software implementation, Experimental validation, Reporting
project logo
ProRail & NS Conceptualisation railway process, development, maintenance, experimentation, documentation
project logo
CBR Business process analysis, Development, Experimentation, Advice, Reporting
project logo
Port of Amsterdam Logistics analysis, Conceptual modelling, Documentation, Development, Experimentation, Reporting
project logo
Resolf Logo, Styling, Development & Hosting

Technology

Numerous technologies, frameworks and development tools are available nowadays. There is a whole spectrum of possibilities to get a software application up and running in the "air" or "cloud". Some are newer than others, some hotter than others, some are trivial, some are exotic, some are... anyway... let's do some namedropping 😉

Visual Studio

Microsoft Visual Studio is an integrated development environment from Microsoft. It is used to develop computer programs, as well as web sites, web apps, web services and mobile apps.

https://www.visualstudio.com
Visual Studio Code

Visual Studio Code is a code editor redefined and optimized for building and debugging modern web and cloud applications. Visual Studio Code is free and available on your favorite platform - Linux, Mac OSX, and Windows.

https://code.visualstudio.com/
Entity Framework

Entity Framework is an object-relational mapper (O/RM) that enables .NET developers to work with a database using .NET objects. It eliminates the need for most of the data-access code that developers usually need to write.

https://docs.microsoft.com/en-us/ef/
.NET Framework

.NET Framework is a software framework developed by Microsoft that runs primarily on Microsoft Windows. It includes a large class library named as Framework Class Library and provides language interoperability across several programming languages.

https://dotnet.microsoft.com/
.NET Core

.NET Core is a free and open-source, managed computer software framework for Windows, Linux, and macOS operating systems. It is a cross-platform successor to .NET Framework. The project is primarily developed by Microsoft and released under the MIT License.

https://code.visualstudio.com/
ASP.NET MVC

The ASP.NET MVC is a web application framework developed by Microsoft, which implements the model–view–controller pattern. It is open-source software.

https://www.asp.net/mvc
Azure

A cloud computing service created by Microsoft for building, testing, deploying, and managing applications and services through a global network of Microsoft-managed data centers.

https://azure.microsoft.com
Service Fabric

Azure Service Fabric is a distributed systems platform that makes it easy to package, deploy, and manage scalable and reliable microservices and containers. Service Fabric also addresses the significant challenges in developing and managing cloud native applications.

https://azure.microsoft.com/en-us/services/service-fabric/
SQL Server

A relational database management system developed by Microsoft. As a database server, it is a software product with the primary function of storing and retrieving data as requested by other software applications—which may run either on the same computer or on another computer across a network (including the Internet).

http://www.microsoft.com/SQL-Server‎
PostgreSQL PostGis

PostgreSQL, also known as Postgres, is a free and open-source relational database management system emphasizing extensibility and SQL compliance. It was originally named POSTGRES, referring to its origins as a successor to the Ingres database developed at the University of California, Berkeley.

https://www.postgresql.org‎
ReSharper

ReSharper extends Visual Studio with over 2300 on-the-fly code inspections for C#, VB.NET, ASP.NET, JavaScript, TypeScript and other technologies. For most inspections, ReSharper provides quick-fixes (light bulbs) to improve code in one way or another.

https://www.jetbrains.com/resharper/
HTML5

HTML5 is a markup language used for structuring and presenting content on the World Wide Web. It is the fifth and current major version of the HTML standard.

https://www.w3.org/
CSS3

CSS3 is the latest evolution of the Cascading Style Sheets language and aims at extending CSS2.1. It brings a lot of long-awaited novelties, like rounded corners, shadows, gradients, transitions or animations, as well as new layouts like multi-columns, flexible box or grid layouts.

https://www.w3.org/
Sass

Sass is the most mature, stable, and powerful professional grade CSS extension language in the world.

https://sass-lang.com/
Javascript

JavaScript, often abbreviated as JS, is a high-level, dynamic, weakly typed, prototype-based, multi-paradigm, and interpreted programming language.

https://www.w3.org/
Angular

Angular is a platform that makes it easy to build applications with the web. Angular combines declarative templates, dependency injection, end to end tooling, and integrated best practices to solve development challenges. Angular empowers developers to build applications that live on the web, mobile, or the desktop.

https://angular.io/
TypeScript

TypeScript is an open-source programming language developed and maintained by Microsoft. It is a strict syntactical superset of JavaScript, and adds optional static typing to the language.

https://www.typescriptlang.org/
jQuery

jQuery is a cross-platform JavaScript library designed to simplify the client-side scripting of HTML. It is free, open-source software using the permissive MIT License.

https://www.w3.org/
ReactJS

In computing, React is a JavaScript library for building user interfaces. It is maintained by Facebook, Instagram and a community of individual developers and corporations.

https://reactjs.org/
Bootstrap

Build responsive, mobile-first projects on the web with the world's most popular front-end component library. Bootstrap is an open source toolkit for developing with HTML, CSS, and JS. Quickly prototype your ideas or build your entire app with our Sass variables and mixins, responsive grid system, extensive prebuilt components, and powerful plugins built on jQuery.

https://getbootstrap.com/
Material Design

Material is a metaphor, a system for uniting style, branding, interaction, and motion under a consistent set of principles. With Material we believe product teams can realize their greatest design potential.

https://material.io/
Recognition Server

Powerful server-based OCR software for automated document capture and PDF conversion. Designed for mid- to high-volume batch processing, it enables organisations and scanning service providers to convert paper, TIFF, JPEG, and PDF image documents into electronic files suitable for full-text search and long-term digital archiving.

https://www.abbyy.com/en-eu/recognition-server/
Lucene.NET

Apache Lucene.NET is a high-performance, .NET full-text search engine framework, a C# port of the popular Apache Lucene project. It is a technology suitable for nearly any application that requires full-text search.

https://lucene.apache.org/index.html
Mapbox

Mapbox is an American provider of custom online maps for websites and applications such as Foursquare, Lonely Planet, Facebook, the Financial Times, The Weather Channel and Snapchat.

https://www.mapbox.com/
Photoshop

If you can think it, you can make it with Photoshop CC, the world’s best imaging and design app. Create and enhance photographs, illustrations, and 3D artwork. Design websites and mobile apps. Edit videos, simulate real-life paintings, and more. It’s everything you need to make any idea real.

http://www.adobe.com/products/photoshop.html
Tower

The most powerful Git client for Mac and Windows. Version control with Git - made easy. In a beautiful, efficient, and powerful app.

https://www.git-tower.com/
Jira

Jira is a proprietary issue tracking product, developed by Atlassian. It provides bug tracking, issue tracking, and project management functions to support SCRUM.

www.atlassian.com/Jira
Confluence

Confluence is a team collaboration software. Written in Java and mainly used in corporate environments, it is developed and marketed by Atlassian. Confluence is sold as either on-premises software or as software as a service.

https://www.atlassian.com/software/confluence

Literature

In recent years, the literature shown formed a base for software architecture and development.

Creative

Besides work on complex, innovative, large structured models and software applications, Bernoulli IT also delivers "pure" creative company websites.

How it started...

After 15 years, working for different employers and on many projects, Joep Greuter decided to start a business: Bernoulli IT. Graduating a masters degree in Operations Research / Econometrics and with 10 years experience as Senior Simulation Engineer, analytic skills have been properly formed. Along with a basic predisposition for structure, analyzing and modelling any business domain comes naturally. With Bernoulli IT he brings together a combination of proven βeta competences along with autodidactic αlpha affinity. Engineering and developing well functioning software applications that look attractive is what Bernoulli IT does best.

He gets inspiration from software applications like iCloud, Spotify, Facebook, AirBnB and Soundcloud among others. Being a profound all-rounder he provides knowledge, experience and energy in the whole process of software development. From analysis, documentation, architecture and design to the development of databases, services, applications and front-end code. Gettin’ things done!

Testimonials

Equipment

Apple hardware, Microsoft Software at Bernoulli IT HQ.

Apple MacBook Pro 15" TouchBar, Intel Core i7 2.9 GHz, 16GB RAM, 1TB SSD, bootcamped Win10 64-bit
Apple Thunderbolt 27" Display x3
Apple iPhone 11 Pro Max
Apple Magic keyboard bluetooth + numeric keypad
Apple Magic Trackpad 2
Apple USB Superdrive
Logitech MX Ergo
Bose Quiet Comfort 35
Apple Flightcase for Thunderbolt display
Freitag Hazzard laptop backpack
Freitag Roy laptop / business bag
MouseRug Carpeted mouse rugs
Hema Notebook
Bic Ballpoint
Lululemon Keep hot stay cold bottle

Office Spaces

Bernoulli IT mainly works remote in any of the locations underneath, at a customer's office or abroad occasionally 💻.

HQ - Black shed - Bergen (NH)

Office Zwarte Schuur

Home Office - Alkmaar

Bernoulli IT HQ